Cómo rediseñamos la
experiencia de Docred
para el mundo médico
Rediseño del home, flujo de login y estrategia de posicionamiento SEO orientada a estudiantes y profesionales de la medicina en Colombia.
El punto de partida
Un producto valioso con una
experiencia que frenaba su crecimiento
Docred es una plataforma de credenciales y documentación digital para el sector médico en Colombia. Su tecnología era sólida, pero los usuarios —principalmente estudiantes de medicina y profesionales de la salud— encontraban fricciones al registrarse, iniciar sesión y entender qué ofrecía el producto desde la primera visita.
Los problemas identificados
- El home no comunicaba claramente el valor del producto al médico o estudiante que llegaba por primera vez.
- El proceso de registro y login tenía múltiples pasos confusos que generaban abandono antes de completar el onboarding.
- La plataforma no aparecía en Google cuando los estudiantes buscaban soluciones de credenciales médicas en Colombia.
- Ausencia de una estrategia de contenido orientada al mundo de la salud y la medicina.
Nuestra propuesta de valor
- Rediseño completo del home con jerarquía visual clara, propuesta de valor directa y CTA estratégico.
- Nuevo flujo de login y onboarding simplificado, con wireframes de cada paso validados antes de implementar.
- Investigación de palabras clave del mundo médico para identificar cómo busca su audiencia en Google.
- Estrategia SEO on-page orientada a posicionar Docred como referente digital en credenciales médicas.
Cómo lo hicimos
Tres frentes de trabajo,
un solo objetivo: crecer
Fase 1 · UX Research
Rediseño del Home
Analizamos el comportamiento de los usuarios actuales e identificamos que el home fallaba en los primeros 5 segundos: el visitante no entendía qué hacía Docred ni por qué le importaba. Propusimos una nueva arquitectura visual con hero claro, beneficios concretos para el médico y llamados a la acción directos. Cada decisión estuvo respaldada por el flujo de usuario mapeado desde cero.
Fase 2 · UX/UI Design
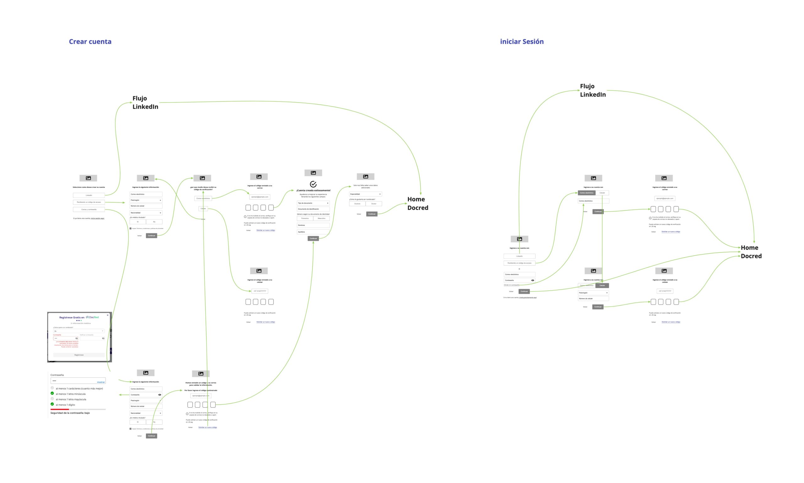
Rediseño del Login y Onboarding
El proceso de registro tenía demasiados campos y pasos no intuitivos. Creamos wireframes del nuevo flujo de registro en varias etapas progresivas, validando la lógica antes de tocar código. El resultado fue un proceso más corto, con validaciones claras en tiempo real y mensajes de error que orientan —no frustran— al usuario.
Fase 3 · SEO Médico
Investigación de Palabras Clave y Posicionamiento
Hicimos una investigación de keywords entendiendo cómo piensa y busca un estudiante de medicina o un médico en ejercicio. Identificamos términos de alta intención como “credenciales médicas Colombia” y frases long-tail del sector salud. Eso nos permitió estructurar el contenido del sitio para aparecer donde su audiencia ya estaba buscando.
El trabajo
Entregables reales,
decisiones fundamentadas





El impacto
Lo que cambió después
del rediseño
Cada entrega estuvo orientada a resolver un problema real de negocio, no solo a mejorar la estética. Estos son los indicadores que cambiaron.
El nuevo flujo redujo la tasa de abandono en el proceso de registro.
Términos del sector médico incorporados en la arquitectura de contenido.
El nuevo home comunica el valor del producto en los primeros segundos.
Cero retrabajo en implementación gracias a la validación previa de flujos.
* Algunos indicadores son estimaciones basadas en benchmarks del sector. Los datos exactos están sujetos a validación del cliente.
Macgráficas no solo rediseñó nuestra plataforma: nos ayudó a entender cómo piensa nuestro usuario. El trabajo de UX y SEO fue un punto de inflexión para Docred en el mercado médico colombiano.
* Testimonio pendiente de confirmación. Reemplazar con cita real del cliente antes de publicar.
¿Tu plataforma también necesita
una experiencia que convierta?
Si tu producto tiene usuarios pero pierde clientes en el camino, hablemos. Hacemos UX Research, rediseño y SEO para que cada visita cuente.